当前文档版本为 v0.3.0,您可以访问当前页面的 开发中 版本以获取最近可能的更新。

PAN312x Evaluation Board介绍

1 概述

2.1 Evaluation Board介绍

本文档是Evaluation Board开发板的介绍,包括相关板级硬件模块、各模块在Evaluation Board板的位置以及对应电路原理图,旨在帮助开发者快速了解Evaluation Board开发板。

Evaluation Board开发板需配合待测模块使用,Evaluation Board开发板对外接口提供了SPI(CSN、SCK、MISO、MOSI)、UART(TX、RX)和5个GPIO。

Evaluation Board开发板包含了很多人机交互模块,包括:电源管理系统、USBTYPE-C转串口模块、独立按键、状态指示LED、液晶显示屏等。

2.1 Evaluation Board外观

image

PAN312x Evaluation Board外观

2 使用说明

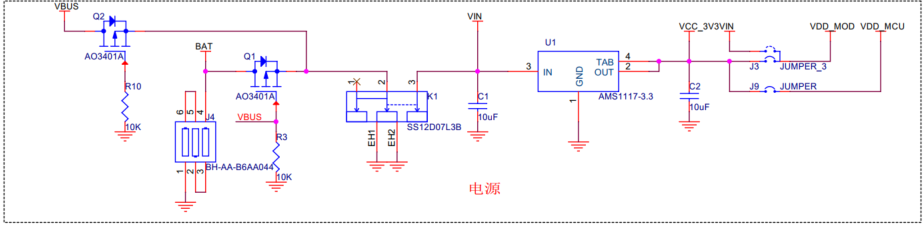
2.1 供电及功耗测试

Evaluation Board开发板支持3节干电池和Micro-USB两种供电方式,当两种电源都提供时选择USB供电。Evaluation Board开发板的电源通过自锁开关K1控制上下电。MCU和待测模块的功耗可以通过J3和J5测试,如果不需要测试功耗可以使用跳线帽将其短接。

image

PAN312x Evaluation Board 供电方式

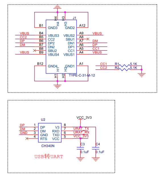
2.2 通信

J1为Evaluation Board开发板对外通信的Micro-USB口,MCU引脚PB6/TXPB7/RX通过USBTYPE-C转串口芯片CHN340N与电脑通信。

image

PAN312x Evaluation Board 通信接口

2.3 LED指示灯

Evaluation Board开发板提供三组LED指示灯,一组时对外串口通信指示,一组电源指示,还有一组用户自定义指示灯。用户自定义指示灯通过引脚PB1,分别对应LED_G,输出低电平点亮LED。

image

PAN312x Evaluation Board led指示灯

2.4 液晶显示屏

Evaluation Board开发板配有液晶显示屏来提供人机交互界面,控制引脚对应情况如下:PA8-LCD_BLPA11-LCD_RSTPA9-LCD_CSPA5-LCD_SCKPA10-LCD_DCPA12-LCD_MOSI

image

PAN312x Evaluation Board 液晶屏显示

2.5 独立按键

Evaluation Board开发板提供5个按键配合液晶显示屏进行菜单选择,控制引脚对应情况如下:PB3-KEY_LEFTPB5-KEY_OKPB4-KEY_UPPC4-KEY_DOWNPC15-KEY_RIGHT

image

PAN312x Evaluation Board 按键

2.6 SPI数字通信接口

Evaluation Board开发板和待测模块的连接有两种接口,一种是2.54mm_2X7排母,另一种是2mm_1X13排母。对外接口提供了一组SPI(CSN、SCK、MISO、MOSI)。分别是PA4-CSNPA5-SCKPA6-MISOPA7-MOSIPB0-IRQPA2-nReset

image

PAN312x Evaluation Board SPI数字通信接口

2.7 SWD下载接口

Evaluation Board开发板可通过SWD接口来更新程序。

image

PAN312x Evaluation Board SWD下载接口