PAN312x 硬件参考设计¶
1 概述¶
本文档主要介绍 PAN312x芯片方案的硬件原理图设计、PCB 设计建议、静电防护、RF性能等,以及提供一些外围电路的硬件设计方法。
2 典型应用原理图¶
2.1 直连匹配(Direct Tie)原理图¶
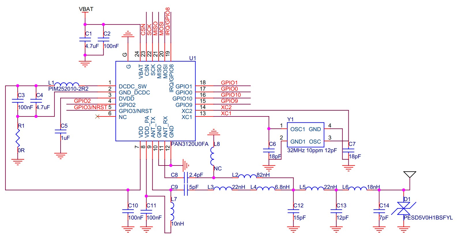
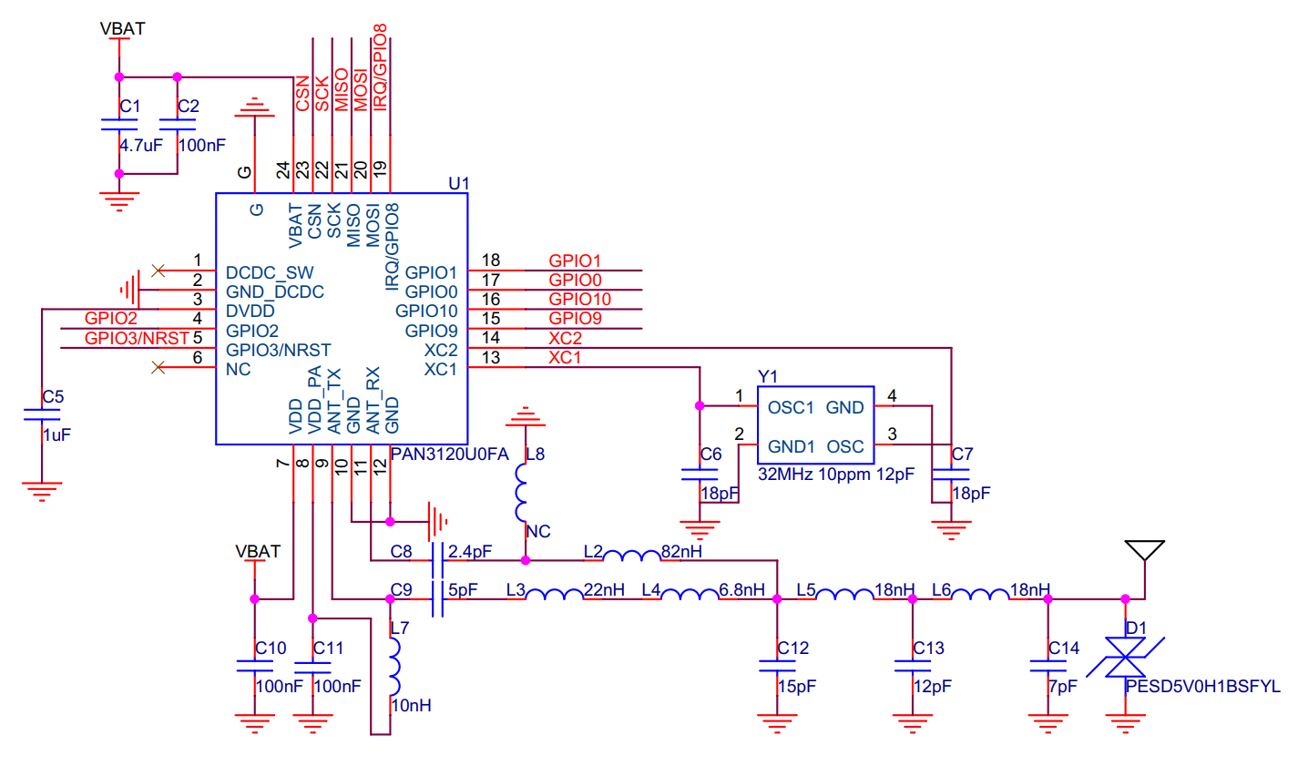
如下图,电路系统由DC-DC电路、晶振电路、天线匹配网络和一些电容组成。GPIO3/NRST、CSN、SCK、MISO、MOSI信号必需与控制芯片相连。

图2-1. 20dBm直连匹配(Direct Tie)典型应用原理图
射频匹配网络推荐优先使用0603封装电感,描述中的型号描述为电感型号,电容不做型号推荐。

图2-2. 20dBm直连匹配(Direct Tie)0402封装典型应用物料清单

图2-3. 20dBm直连匹配(Direct Tie)0603封装典型应用物料清单
2.2 开关匹配(Switch Tie)原理图¶

图2-4. 20dBm开关匹配(Direct Tie)典型应用原理图

图2-5. 20dBm开关匹配(Switch Tie)0603封装典型应用物料清单
2.3 电源¶
VBAT为芯片电源脚,要求供电能力不小于200mA,供电范围为1.8V–3.8V。
DVDD、VDD、VDD_PA、VBAT等电源相关引脚需要至少预留1个电容,预留一大一小2个电容更佳。
DVDD电容1uF,VDD、VBAT引脚电容不小于4.7μF,应尽可能靠近芯片引脚摆放,电容焊盘和芯片焊盘之间最大距离不超过5mm。
*注:DC-DC ON模式下工作电压范围2V–3.8V

图2-6.电源引脚描述表
2.3.1 DC-DC¶
DC-DC 芯片外围电路
芯片外围电路组成为:L1、C3、C4。
L1推荐型号: PIM252010-2R2MTS00,参数详见章节2.2–典型应用物料清单。选择功率电感,2.2μH,额定电流不小于800mA,DCR不超过80mΩ,未满足要求在DC-DC模式可能会造成RF功能异常。
DCR过大会影响BUCK效率,导致功耗增加。
DC-DC的两种工作模式:
开启DC-DC模式可以降低系统功耗。
开启LDO(Bypass)模式后芯片内部将VBAT连接到DCDC_SW。
DC-DC、LDO两种模式不能同时开启。
在不考虑功耗的前提下,可将VDD直接连接到VBAT,节省L1、C3、C4、R1四颗物料,此时电源模式只能设置为LDO模式。

图2-7. LDO模式原理图
DC-DC相关引脚说明:
VBAT为DC-DC的供电引脚。
DCDC_SW为DC-DC的功率开关(P-MOS)漏极输出引脚,功率电感应靠近该引脚放置。
VDD为DC-DC的反馈引脚,电容应靠近该引脚放置。
GND_DCDC为DC-DC电源的GND引脚。
*注:DC/DC转换器仅支持对低功率PA电路提供电源,用户选择用高功率PA时,需要使用LDO模式。
2.3.2 DVDD¶
DVDD需要放置1uF电容。 电容最大不应超过1uF,否则会影响芯片正常启动,电容应靠近该引脚放置。
3 PCB设计建议¶
3.1 板材选择和特殊说明¶
关于PCB设计,建议使用四层板,四层板安规特性更好,如需考虑成本等因素,使用两层板布局,需要将中间的EPAD通过顶层GND脚接到外面的大地上,同时中间的EPAD接地过孔尽可能多,比如16个。
射频匹配电路需要一块完整的参考平面,不可分割,完整的参考平面能保证射频性能。射频信号不能换层。

图3-1. PCB layout 布局
*线宽推荐如下:
板材属性 |
参数 |
|---|---|
PCB板材 |
FR4 |
PCB板厚 |
1.2mm |
50欧姆RF线宽 |
13.7mil |
接地铺铜与RF走线间距 |
15mil |
3.2 DC/DC layout说明¶
GND_DCDC需要通过0Ω电阻与PCB地单点连接,不要与PCB地直接相接。
DCDC_SW管脚与电感距离尽量短且走线尽量粗,提升DCDC的效率。
电容靠近电感放置。
3.3 电源和地 layout说明¶
电源线宽度要求能达到0.5mm以上,承受200毫安的瞬态电流。在靠近芯片电源引脚放置去耦电容,其中小容值电容摆放在更靠近芯片引脚的位置,以便较好地滤除高频噪声。
电源线和地线采用放射状的连接方式,单点接电源/地并且单独走线,RF芯片的电源/地线走线与其它芯片或器件分开来,从总参考电源/地线单独引线,防止受到干扰。如果是从LDO或者DCDC等器件引出电源线,也需要单独引线并且做好滤波措施。芯片底部的GND引脚需要和电路板顶层的GND平面直接相连。
覆地的地线也建议与噪声较少的地线或者总参考地线连接,不与强信号或者强干扰器件地线电源线相连,可以有效地减少整个印制板的工作噪声。
3.4 晶振 layout说明¶
在面积允许的程度下,晶体跟芯片之间保持一定的距离,做好隔热处理。
直插的晶振的焊盘需要保证外径与内径差值有0.2mm以上。
为防止晶振信号干扰到射频信号,印制板上在晶振焊盘和走线的两边需要做覆地处理。
为避免晶振受到天线的发射功率干扰,印制板上的天线部分与晶振焊盘走线部分之间要用0.5mm以上地线作为间隔带,同时晶振的外壳需要离天线3mm以上。
3.5 控制线 layout说明¶
控制类的SPI线、IRQ线需要减少走线干扰,布线时走线较短并且走线两边有完整的覆地。
3.6 射频走线layout说明¶
射频匹配链路按照50Ω阻抗走线(与周边铺地间距15mil,背面完整的参考地),可以参考TOP和BOTTOM层的GND平面,RF走线尽可能短,RF线与焊盘宽度一致。
RF线有完整的参考地,从IC端出来就进行包地处理,两边打GND过孔,底层地平面尽量宽,可以使得发射能量较多地从天线端出去。
禁止射频线打过孔换层。
天线旁边的GND可以预留露铜,方便焊接调试天线。
芯片底部多打过孔,QFN封装则打在E-PAD上。
晶振应远离天线,TOP层挖空,周围包地,降低对电源和RF的干扰。
天线辐射区域不要摆放金属器件,净空区挖空处理。

